本文作者:访客

京东工业港股上市市值破360亿港元,刘强东再次敲响上市钟

访客 2025-12-11 15:00:51 41691 抢沙发
京东工业在港股上市,市值超过360亿港元,这是刘强东再次敲响上市钟声的重大时刻,此次上市标志着京东工业的强劲发展和巨大潜力,进一步提升了京东集团的市场地位和影响力,这一里程碑事件也反映了市场对于京东工业的信任和期待,期待其在未来继续推动工业领域的数字化转型和创新发展。

京东工业港股上市市值破360亿港元,刘强东再次敲响上市钟

雅虎财经 12月11日

京东工业(股票代码:“07618”)今日在港交所上市。京东工业发行价为14.1港元,全球发售2.11亿股,募资总额为29.78亿港元,扣非发行应付上市费用1.51亿港元,募资净额为28.27亿港元。

京东工业基石投资者分别为M&G、CPE Investment、晨曦投资管理、常春藤、刚睿、Schonfeld、Burkehill,一共认购1.7亿美元。

京东工业港股上市市值破360亿港元,刘强东再次敲响上市钟

其中,M&G持股为8500万美元,CPE Investment持股为3000万美元,晨曦投资管理持股为2000万美元,常春藤持股为1500万美元,刚睿持股为1000万美元,Schonfeld、Burkehill分别持股为500万美元。

京东集团旗下有多家上市企业,包括京东集团、京东健康、京东物流、德邦物流,随着此次京东工业在上市,刘强东旗下再多一家上市企业。

京东工业开盘价为13港元,截至目前,公司市值超过366亿港元。

上半年营收102.5亿

据介绍,京东工业是京东旗下专注于工业供应链技术与服务业务的子集团,为全行业、各类型的工业企业提供专业可信赖的数智供应链技术与服务解决方案,通过“让数据多流动,让商品少跑动”,在降本、增效、保供、合规等领域为客户提供实在价值,推动工业供应链全链路的数智化变革。

京东工业港股上市市值破360亿港元,刘强东再次敲响上市钟

京东工业是京东集团围绕供应链完善业务布局的重要一环,起源于京东集团面向企业客户开设的企业业务(现名京东政企业务)。

自2017年7月成京东独立业务单位以来,京东工业坚持工业供应链技术与服务提供商的定位,不局限于销售产品,更专注于构建数字化基础设施。

京东工业核心业务模式为以全链数智化助力工业供应链降本增效。最大创新(也是京东工业的核心竞争力)源自商品供应链与数智供应链的“数实融合”。京东工业基于货网、仓网和履约网络的长期建设,基于京东集团自营业务能力和经验,搭建了数实一体的自营供应链体系,这是京东工业优化价值链环节,提升产品价格服务等客户体验,推动行业降本增效的关键。

数的方面,一方面,围绕商品数智化、采购数智化、履约数智化、运营数智化打造专业技术服务能力,形成覆盖众多行业的数智供应链解决方案“太璞”,助力客户降本增效保供合规。

实的方面,依托覆盖全国的京东物流网络和京东工业搭建的工业产业专属基础设施,持续打造专业可信赖的商品供应链,既包括广泛覆盖的工业品供应,也包括专业高效的基础设施。

京东工业长期服务汽车制造、能源电池、钢铁冶金、机器人、白酒制造、光伏发电、物业管理、石油化工、轨道交通等行业。

招股书显示,京东工业2022年、2023年、2024年营收分别为141.35亿元、173.36亿元、204亿元;毛利分别为25.4亿元、28亿元、33亿元;毛利率分别为18%、16.1%、16.2%。

京东工业港股上市市值破360亿港元,刘强东再次敲响上市钟

京东工业2022年、2023年、2024来自持续经营利润分别为-13.84亿、480万、7.62亿;经营利润率分别为-9.8%、0%、3.7%;年度利润分别为-12.69亿、480万、7.62亿;经营利润率分别为-9%、0%、3.7%;

京东工业2025年上半年营收为102.5亿元,较上年同期的86.2亿元增长18.9%;毛利为19亿元,上年同期的毛利为14.57亿元;毛利率为18.6%,上年同期的毛利率为16.9%。

截至2022年、2023年及2024年12月31日止的各年度及截至2025年6月30日止六个月,京东工业自京东集团平台所得收入(包括服务收入及来自京东五金城所得收入)分别为67亿元、75亿元、81亿元及37亿元,占京东工业同期收入的47.1%、43.4%、39.7%及36.1%。

京东工业2025年上半年持续经营利润5.12亿,较上年同期的3.78亿元增长35.4%;持续经营利润率5%,上年同期为4.4%;持续经营业务利润4.51亿,上年同期2.91亿;持续经营的业务利润率为4.4%,上年同期为3.4%。

京东工业港股上市市值破360亿港元,刘强东再次敲响上市钟

京东工业2022年、2023年、2024年经调整净利分别为7.59亿元、8.94亿元、10.67亿元;经调整净利率分别为5.4%、5.2%、5.2%。

京东工业2022年、2023年、2024年经调整净利分别为7.15亿元、8.18亿元、9.09亿元;经调整净利率分别为5.1%、4.7%、4.5%;2025年上半年持续经调整净利为4.95亿元,上年同期为3.69亿元;2025年上半年持续经调整净利率为4.8%,上年同期为4.3%。

京东工业港股上市市值破360亿港元,刘强东再次敲响上市钟

截至2025年6月30日,京东工业持有的现金及现金等价物为45.6亿元。

京东工业港股上市市值破360亿港元,刘强东再次敲响上市钟

截至2025年6月30日,京东工业的资产净资为10亿元。

推出工业大模型Joy industrial 推动供应链数智化转型升级

针对大型企业转型升级与降本增效的需求,京东工业太璞数实一体化供应链解决方案覆盖细分行业、满足多场景需求、适配不同数字化阶段,提供包括战略咨询和规划、全链技术和交付、商品供应链、运营和增值服务在内的供应链技术服务及产品,助力客户降本增效保供合规。

太璞解决方案的核心在于用技术精准链接供需两端,打造数据流动的“高速公路”,实现供需的精准匹配,降低社会化协同成本,提升全要素生产率。在供给端,“太璞”聚合海量供应商,链接需求方计划与库存,缩短中间环节;在需求端,则聚焦于企业内部供应链的数智化,包括需求计划、供应商管理、财务打通等,为企业提供全方位的数据支持和决策建议。

针对中小工业企业的周期性、计划性工业品采购需求,一站式专业采购平台“京东工品汇”以“稳定低价、现货保供”为基础,以多年深耕工业品行业形成的行业一手资源覆盖工业品采购各个领域,提供中小企业“专业、便宜、送货快”的采购体验。

针对中小微企业客户和个人消费者的购物需求,京东五金城提供“买五金上京东,又好又便宜”的购物体验,主营五金工具、机电设备、消耗品、清洁用品、劳保防护、原材料、元器件等丰富品类,为用户提供“全网超低价、最快当日达”等购物体验的同时,为广大工业品商家带来更多业务机会。

在长期服务工业制造领域供应链数智化转型的过程中,京东工业成长为中国领先的工业供应链技术与解决方案服务商,服务超过1万家重点企业客户和数百万家中小企业客户,包括约60%中国《财富》500强企业及在华全球《财富》500强企业;聚焦MRO、BOM、备品备件三大场景,京东工业聚合超120000+制造商、分销商及代理商,提供77个商品类别,约5710万SKU的工业产品,构建了广泛优质的供给端覆盖。

在所有场景中,工业是最适合孵化和使用产业大模型的场景之一。

中国拥有全球最完整的工业产业体系,也是全球数据资源最丰富的国家,新增数据资源占全球的1/4。在产业政策推动下,中国已经在工业制造为首的12个行业推广“数据要素X”,培育基于数据要素的新产品和新服务。

长期以来,中国工业供应链领域存在数据孤岛、标准割裂、管理复杂、协同冲突等诸多长期痛点。

工业大模型正在为工业供应链领域带来破解难题的新机遇,经过多年的深耕和积累,京东工业构建工业大模型Joy industrial,通过多智能体协同,打造会思考的供应链专家,推动供应链数智化转型升级。

JoyIndustrial,依托京东长期服务工业产业所沉淀的超8110万工业品SKU数据,与超40个细分行业实践积累训练而成,服务超1万家重点工业企业,其核心价值直指工业领域“成本高、效率低”的痛点,通过深度行业洞察和专业积累,用精准的智能决策与流程优化实现供应链成本的实质性降低与运营效率的倍数级提升。

Joy industrial锁定工业场景,聚焦“供应链”优势,通过“工业大模型+供应链场景应用”双引擎,构建从底层算力、算法、数据到应用的全栈产品矩阵,助力产业降本、增效、合规、保供。

GGV与红杉中国是股东

京东工业執行董事为宋春正,非执行董事分别为刘强东、徐炳东;独立非執行董事分别为孙含晖、汤欣、顾宝芳。

京东工业港股上市市值破360亿港元,刘强东再次敲响上市钟

2020年5月,京东工业品签署2.3亿美元A轮融资协议,本轮融资由GGV纪源资本领投,红杉资本中国基金、CPE等多家投资机构跟投。

2021年1月,京东工业与包括Domking及GGV在內的一批第三方投資者完成A-1轮优先股融资,募资1.05亿美元。

京东工业港股上市市值破360亿港元,刘强东再次敲响上市钟

2023年3月,京东工业完成3亿美元B系列优先股交易,阿布扎比主权基金Mubadala和阿布扎比投资基金42XFund共同领投,资管集团M&G、私募巨头EQT旗下亚洲平台BPEA EQT(原霸菱亚洲投资)和红杉中国跟投,每股成本为2.5877美元,投后估值为67亿美元。

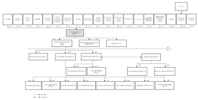
于本公告日期,京东集团通过其全资子公司持有京东工业已发行股本总额的约77.32%。京东集团创始人刘强东通过Max I&P Limited持股为3.68%,这部分股权是京东工业对刘强东的奖励。

Domking Investment持股2.42%,Expansion Project Technologies股为1.57%,MIC Capital Management 23 RSC持股1.57%,上海源安企业管理咨询合伙企业(有限合伙)持股1.42%,红杉中国持股1.37%,Pink Crystal China Fund持股1.22%,C-Open Education持股1.22%。

京东工业港股上市市值破360亿港元,刘强东再次敲响上市钟

IPO前,京东工业股权结构

JD Industrial Technology持股0.71%,Magical Brush持股0.81%,Suzhou Yan Ji持股0.79%,GGV VII Investments持股1.01%,The Prudential Assurance Company持股0.94%,GGV VII Plus持股为0.81%,WelightCapital持股为0.45%,上海源彦企业管理咨询合伙企业持股为0.58%,Alosa Limited持股为0.47%;

北京新动力股权投资基金(有限合伙)、宁波新犁新动力股权投资合伙企业分别持股为0.41%,上海源月企业管理咨询合伙企业持股为0.38%,上海源烨企业管理咨询合伙企业持股为0.26%,GGV VII Investments Pte持股为0.11%,GGV VII Plus Investments持股为0.09%。

京东工业港股上市市值破360亿港元,刘强东再次敲响上市钟

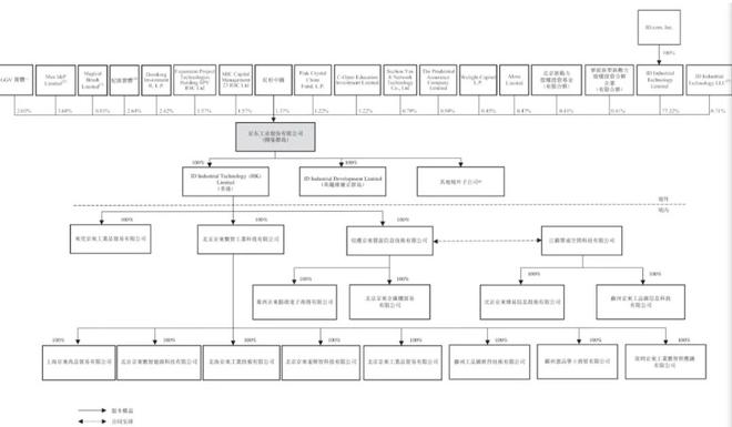
IPO后,JD Industrial Technology持股为70.94%,Max I&P Limited持股为3.37%,Domking Investment持股2.22%,Expansion Project Technologies股为1.57%;

MIC Capital Management 23 RSC持股1.57%,上海源安企业管理咨询合伙企业(有限合伙)持股1.3%,红杉中国持股1.27%,Pink Crystal China Fund持股1.12%,C-Open Education持股1.12%。

京东工业港股上市市值破360亿港元,刘强东再次敲响上市钟

IPO后,京东工业股权结构

JD Industrial Technology持股0.66%,Magical Brush持股0.75%,Suzhou Yan Ji持股0.72%,GGV VII Investments持股0.93%,The Prudential Assurance Company持股0.94%,GGV VII Plus持股为0.74%,WelightCapital持股为0.41%,上海源彦企业管理咨询合伙企业持股为0.53%;

Alosa Limited持股为0.47%,北京新动力股权投资基金(有限合伙)、宁波新犁新动力股权投资合伙企业分别持股为0.37%,上海源月企业管理咨询合伙企业持股为0.35%,上海源烨企业管理咨询合伙企业持股为0.24%,GGV VII Investments Pte持股为0.11%,GGV VII Plus Investments持股为0.08%。公众股东持股为7.86%。

京东购得香港中环办公楼层 持续耕耘香港市场

12月9日,香港丽新发公告称,公司旗下实际控制主体TIL出售了其100%持股的Surearn Profits Limited的股权,上述股权对应的底层资产为位于香港中环的中国建设银行大厦部分办公楼层,面积约11,202平方米(含公区摊销面积),交易还需获得相关审批。收购方为京东控股的投资主体。

京东方面对雅虎财经表示,京东始终看好在香港的发展,将围绕供应链持续投资推动零售、物流、技术研发等业务融入香港,服务香港。

2025年以来,京东在香港投资建设了多项供应链基础设施。3月份,京东快递港岛运营中心正式投入运营,在引入了自动化分拣设备提升分拣效率的同时,在当地新增了超过100名快递员。

8月份,京东正式完成对香港佳宝食品超级市场的收购,实现了京东供应链优势和佳宝本土化优势的强强联合。11月份,京东宣布与香港科技大学成立联合实验室,共同打造超级供应链下的人工智能应用新标杆。

随着京东工业在港上市,也是继京东集团港股二次上市,京东健康、京东物流赴港IPO之后,京东体系的第四家港股上市公司。

阅读
分享

发表评论

快捷回复:

验证码

评论列表 (暂无评论,41691人围观)参与讨论

还没有评论,来说两句吧...