小鹅通冲刺港股年营收5亿亏损1508万腾讯好未来为股东
小鹅通冲刺港股市场,年营收达5亿,但亏损达1508万,该公司由腾讯和好未来等股东支持,致力于提供知识付费和内容付费服务,尽管面临亏损挑战,但小鹅通仍积极寻求资本市场支持,以推动业务进一步发展,摘要字数控制在100-200字以内。
雅虎财经 8月24日
深圳小鹅网络技术有限公司(简称:“小鹅通”)日前递交招股书,准备在港交所上市。
小鹅通成立以来获得过多次融资,最后一轮融资是在2021年7月,当时估值为51亿港元。
年营收5.2亿 亏损1508万
小鹅通是一家在私域运营领域中产品驱动SaaS解决方案供应商,现如今,私域运营正在逐渐成为数字化经营的重要手段,并助推企业的业务升级和组织建设升级。
小鹅通作为私域运营的一站式工具,解决产品和服务交付、营销获客、用户运营、组织角色管理、品牌价值输出等痛点并形成闭环,可在企业经营过程中发挥作用。
招股书显示,小鹅通2022年、2023年、2024年营收分别为3亿元、4.15亿元、5.21亿元;毛利分别为1.62亿元、3亿元、3.89亿元;期内亏损分别为3400万元、3705万元、1508万元。
小鹅通2025年上半年营收为3.05亿元,上年同期的营收为2.42亿元;毛利为2.31亿元,上年同期为1.83亿元;期内亏损为582万元,上年同期的期内亏损为773.5万元。
截至2022年、2023年、2024年,小鹅通经调整净利分别为-2.72亿元、-3147万元、6631万元;2025年上半年经调整净利为5883万元。
截至2025年6月30日,小鹅通流动负债为24.18亿,负债净额为19亿元,总权益亏损为19亿元。
截至2025年6月30日,小鹅通持有的现金及现金等价物为1.33亿元。
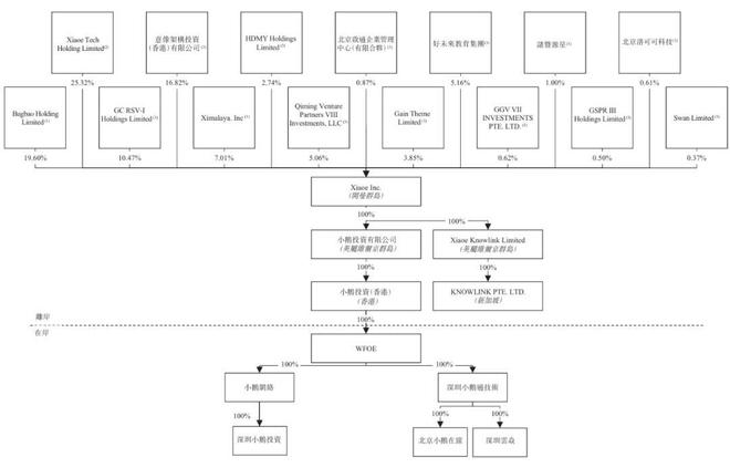
腾讯与好未来是股东
小鹅通执行董事分别为鲍春健、王铁波、胡雅蓓女士、周世坤;独立非执行董事分别为刘宪娜女士、戴志康、崔强。
IPO前,小鹅通创始人、控股股东及最终控制人鲍春健(BagBao)共计控制公司股东大会上全部投票权的44.92%。
其中包括:由鲍春健控制的公司Bagbao Holding持有的19.60%,及由鲍春健控制的僱员持股计划持股平台Xiaoe Tech Holding持有的25.32%。
IPO前,腾讯持股为16.82%,GC RSV-I Holdings(高成投资)持股为10.47%,HDMY Holdings(高成投资)持股为2.74%,Ximalaya(喜马拉雅)持股为7.01%,Gain Theme(IDG资本)持股为3.85%;
北京启通企业管理中心(有限合伙)持股为0.87%,Qiming Venture PartnersVIII(启明创投)持股为5.06%,好未来教育集团持股为5.16%,诸暨源星持股为1%,GGV VII持股为0.62%;
北京洛可可科技持股为0.61%,GSPR III(高瓴)持股为0.5%,中金旗下Swan Limited持股为0.37%。

还没有评论,来说两句吧...