江苏疾控发布最新风险提示
江苏疾控发布了最新风险提示,提醒公众关注健康安全问题,该提示强调了当前疫情防控形势依然严峻,呼吁大家继续做好个人防护,保持社交距离,避免聚集性活动,也提醒公众注意季节性传染病预防,加强自身免疫力,遵循健康生活方式,这一最新风险提示旨在提高公众对健康的重视程度,共同维护社会健康安全。
高温还在持续中江苏省疾控局联合江苏省气象局发布高温健康风险提示
高温健康风险提示
江苏省疾控局联合江苏省气象局8月28日16时发布高温健康风险提示:
预计8月29—30日江苏省部分地区仍有高温天气。29日白天南京、无锡局部、常州、苏州局部、南通、连云港、淮安、盐城、扬州中南部、镇江、泰州中南部和宿迁中南部等地的部分地区高温健康风险高,其中南京、常州西部、淮安西部和北部、盐城南部、镇江市区和西部等地局部地区高温健康风险极高;30日白天高温强度减弱、范围缩小,风险有所降低,南京、无锡、常州、苏州、南通、盐城南部、扬州南部、镇江和泰州南部等地部分地区高温健康风险高,其中无锡西部、常州市区和西部、盐城南部、镇江市区和西部等地局部地区高温健康风险极高。
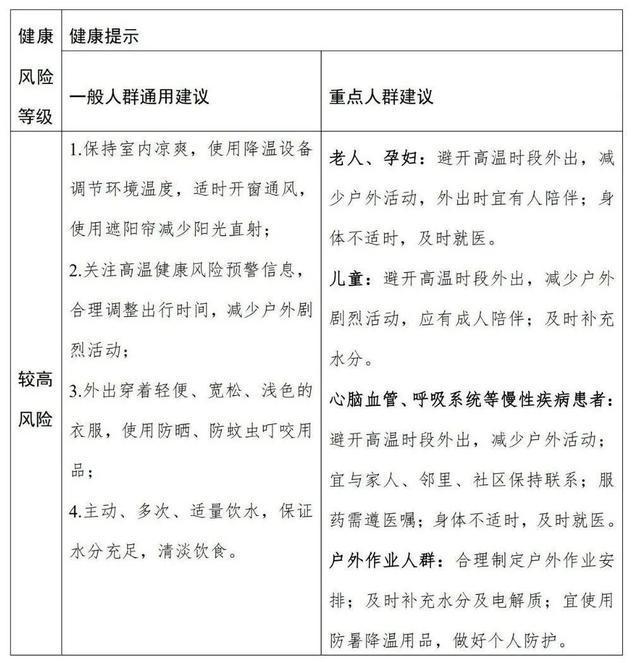
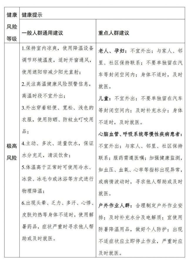
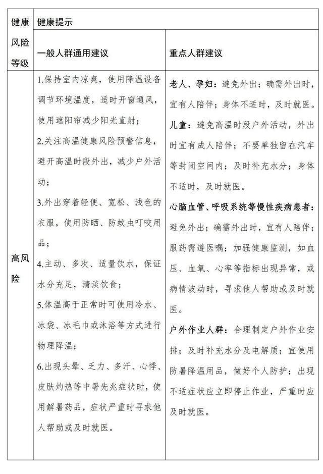
健康防护建议
请公众及时关注预报信息变化,保持室内凉爽,合理调整出行时间,减少户外活动,保证充足饮水。老人、孕妇、儿童、慢性病患者外出宜有人陪伴,慢性病患者加强健康监测,如身体不适及时就医。户外作业者注意防暑降温。
南京市气象台
最新高温报告和全市天气预报
8月29日
全市今天下午到夜里多云到晴
东南风3到4级
最高气温37℃到38℃
8月30日
全市多云
午后部分地区有阵雨或雷雨
东南风3到4级
最高气温36℃左右
8月31日
全市多云到阴有阵雨或雷雨
雨量中雨
部分地区大雨
偏西风4级左右
最高气温30℃到31℃
再坚持一下
本周日、下周一降温
来源:南京发布综合自江苏气象、南京气象

还没有评论,来说两句吧...